Showcase

Trade-off assessment tool (ToA tool)

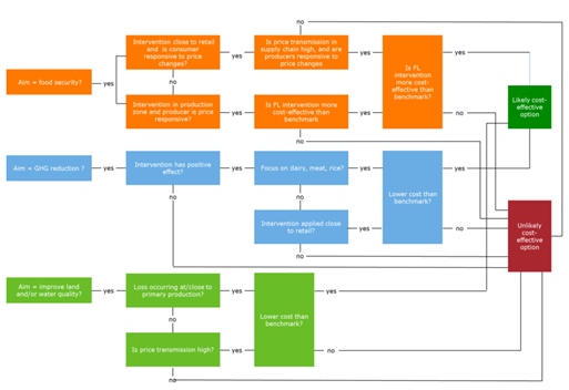
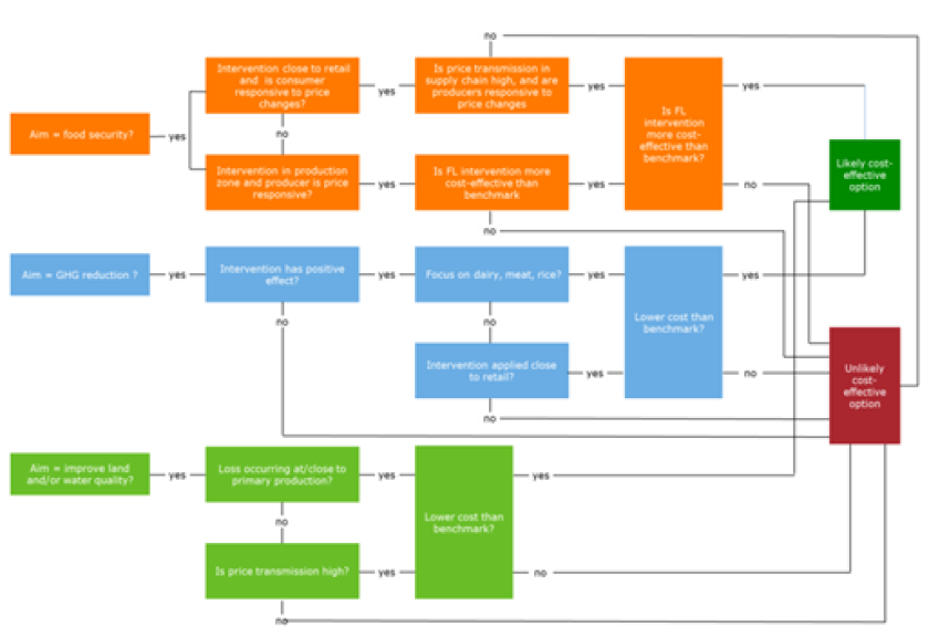
The tool is a decision-making tree that asks key questions about where the biggest food losses and wastage occurs in the supply chain, how consumers and producers can be expected to respond to price changes that result from a FLW reducing intervention, and what the costs of a FLW reducing intervention are.

Depending on the objective that is being pursued with the specific FLW reducing intervention (e.g. improve food security, increase smallholder income, produce more with less resources, or relieve environmental pressures), a preliminary assessment of the proposed intervention can be made. The insights from the assessment will give decision makers a better understanding of the trade-offs and outcomes between food system objectives; they can then make informed decisions by comparing different interventions scenarios. 

What type of insights does the methodology generate?

  • Insights into the most cost-effective FLW reducing interventions, given the broader societal (social, economic and environmental) objectives that affect the food system.
  • Insights into the optimal target and design for effective FLW reducing intervention (given a societal objective, such as improving food security or reducing greenhouse gas emissions).
  • Assessment and comparison of the feasibility and potential impact of different FLW reducing interventions and investments.